Detailed walkthroughs moved off the homepage. Browse each module with full-size screenshots and context.
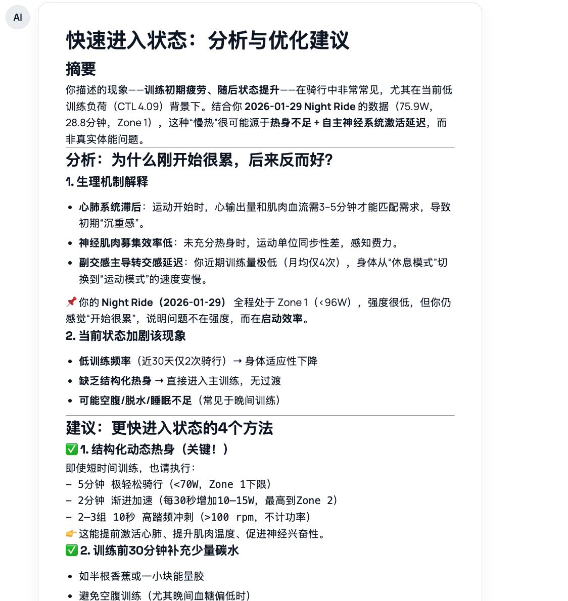
Long-context Q&A with history comparison, recovery guidance, and evidence-backed recommendations.






Ride-level diagnostics with metrics, route context, and advanced indicators like decoupling.



AI-annotated view of your Strava activities with weekly metrics and direct drill-down to each activity.

AI-generated recommendations based on your Strava history — not a replacement for Strava Training Plans.


Atomic Metrix is an independent third-party app and is not developed, sponsored, or endorsed by Strava.
Login to run the full AI workflow with your personal training history.